发布人:
发布时间:2022-04-27 11:17:11
浏览次数:
项目名称: 地下工程现代预制混凝土构件性能提升与应用关键技术
提名单位: 东南大学
主要完成单位: 东南大学,扬州大学,苏州混凝土水泥制品研究院有限公司,苏州混凝土水泥制品研究院检测中心有限公司,建华建材(中国)有限公司,安徽皖维高新材料股份有限公司,泰山玻璃纤维有限公司,上海隧道工程有限公司构件分公司,贝卡尔特应用材料科技(上海)有限公司
申报类别: 科学技术进步奖 公示时间:2022年4月25日-2022年4月29日
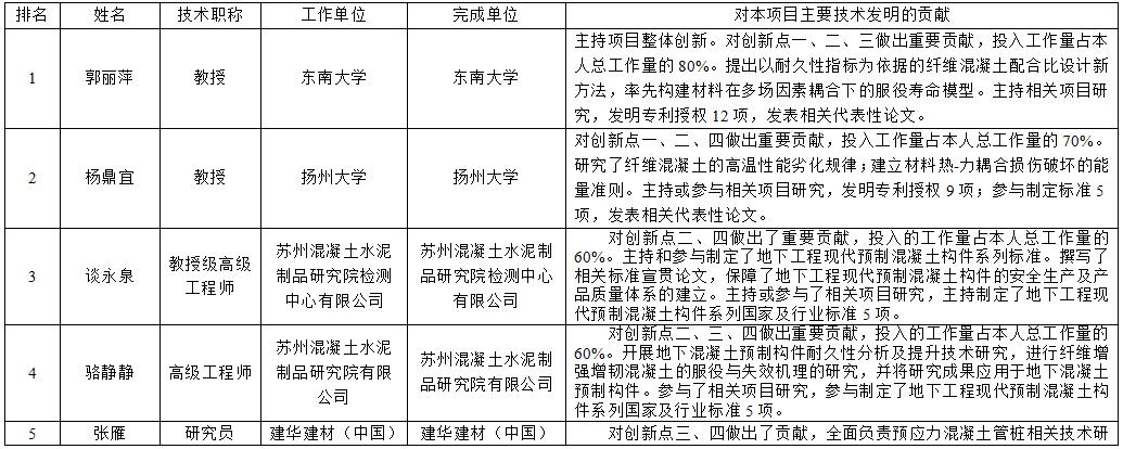
主要完成人:


